科技助力,为教育提速
400-626-1086
9:00-21:00 (周一至周日)
-
商务合作
- 邮箱:market@ixunke.cn
- 手机:13849083012
- 电话:400-626-1086
- Q Q:2998951582 点击交谈
- 地址:河南省郑州市郑东新区龙湖中环路与龙源西四街交汇处启迪郑东科技城15号楼508室

- 扫描二维码关注我们:迅课学堂
- 确 认
我们在上篇文章《迅课考试系统检验教学效果,助力机构口碑升级》里,已经为大家解锁了迅课学堂的「考试」的具体功能和适用场景,实际上「考试」的功能玩法不只是这些哦,还可以借助「练、测、讲」环节帮助教培机构获取客户线索,扩大教培商家的私域流量池。
以「考试」为依托,设计多种活动玩法,获取备考客户的基本信息,根据客户线索、客户成绩等多方面分析客户需求,从而进行转化。
迅课学堂|考试功能
获取客户线索、降低获客成本
招生引流活动、筛选意向客户
「考试」功能:获取客户线索
通过迅课学堂的「考试」功能,更好地完成线上考试与批阅,达到检验教学的效果,并且还能获取客户线索。
将考试功能与运营营销工具相结合,设计多种营销玩法,获取客户线索,扩大教培机构的私域流量池,通过后续精细化运营,实现店铺商品的高效转化。
• 设计相关考试项目的能力测评试题并将【引导加群】功能开启,通过落地页在各渠道(官网/店铺/社群等各渠道平台)引导客户添加教培机构的企业微信/客户填写基本信息。
• 有助于机构品牌进一步曝光宣传,将朋友圈、社群、各个平台的潜在用户成功转移到教培机构的企业微信,更好进行客户精细化管理运营。
• 客户添加机构的企业微信自动获取相关能力测评试题,检验自己的学习能力;机构获得客户基本信息/微信,具体沟通,标签化管理进行精准的资源推荐。
• 通过免费领取来引导客户添加企业微信/获取线索,可进行精准的教学方法建议或者相关试听课程的推荐,拉近与客户的距离,方便后续进行转化动作。
以《一级建造师-建筑工程管理与实务》为例,教培机构借助落地页工具来设计相关考试活动,落地页选择“留资”类型,引导客户填写手机号/添加助教微信获取相关试题。
【活动主题】客户填写基本信息,领取《一级建造师》测评试题(在线刷题地址)
【活动目的】通过引流产品:一建试题,为精准备考客户提供必备资料,满足精准用户及新老学员需求的同时,曝光机构品牌及一建项目,提升用户对机构品牌的认知和产品体验,获取更多新增用户数据,帮助销售团队订单转化获取客户线索/增粉。
【活动门槛】客户需要填写自己的基本资料/扫码主动添加教培机构的企业微信。
• 教培机构可以设计一系列开放性的考试,面向全国备考客户,不仅仅是面向本机构学员。
• 机构在创建考试时选择“考试结果不发布”和“考试时长”等一系列规则设置。
• 考试结束后创建“直播解析”公开课程,关联“信息采集”功能。
• 客户填写基本信息,预约公开课程【无回放】;机构获得有效报名客户线索。
• 直播课程中,引导客户添加教培机构人员微信,获得试卷电子版活动地址。
• 教培机构分析客户线索,筛选出高意向的核心客户,根据客户线索安排销售人员跟进客户需求,推荐合适的课程,实现课程产品的高效转化。
以《一级建造师-全科考试》为例,教培机构将考试信息与课程、信息采集工具相结合,引导客户填写表单,才能观看试卷的直播解析课程,要注意设置直播无回放,营造一种错过就没有的感觉,在一定程度可以刺激客户填写信息获得观看解析的权限。
【活动主题】全国客户一建项目全科在线考试,智能阅卷效率快
【活动目的】针对历年考试核心,由核心师资精编模考试题,还原考试真实场景,在线刷题考试,帮助考生找到不足的同时,把握今年的一个考试方向及重点,同时获取更多精准用户数据,帮助销售团队订单转化。
【活动门槛】客户需要填写表单信息参与考试和观看直播解析。
• 教培机构可以重复利用在线刷题的试卷来设计营销活动,获取客户线索或增加店铺销售额。
• 如果是直接从整套题库中随机抽取的题目,迅课学堂的「考试」功能支持试卷导出,导出类型有两种:有答案和无答案,方便机构设计营销活动。
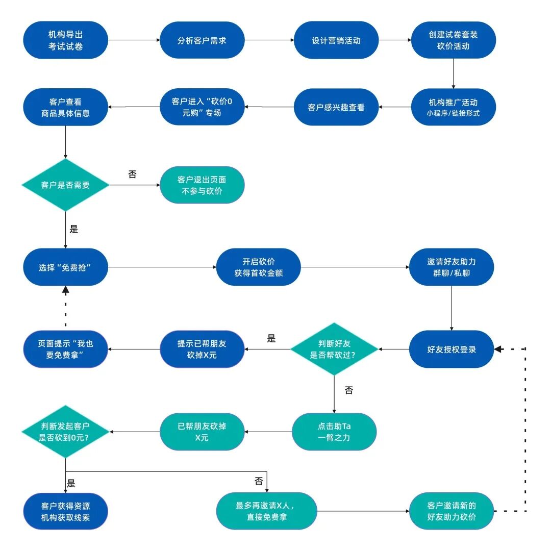
• 【砍价活动】:在各渠道平台上推广该活动,让客户知晓可以免费再次刷题,邀请好友砍价,解锁此套试卷的重刷资格【需要重新创建一个资源】,兑换《考试》刷题套装。
客户获得再次刷题的资格,机构获取助力客户的线索。
• 【资料包活动】:推广资料包活动,以直接购买/拼团购买的形式,让客户参加购买即可获得试卷套装【电子版试题+解析课】,将电子版试题套装包装成整个产品,吸引客户购买。
客户获得试卷套装资料,机构获得店铺销售额。
• 【课程活动】:将试卷+直播解析回放包装成整个课程产品,先试卷后解析课程的顺序,售卖整个课程。
客户获得试卷套装课程,机构获得店铺销售额。
以《一级建造师-全科考试》为例,教培机构发布考试与直播解析,然后导出试卷和生成课程回放(直播页面不显示回放),打包创建一个新的课程资源,设计砍价活动。
【活动主题】利用原有考试试卷产品设计砍价活动。
【活动目的】针对错过考试与直播的客户,设计系列活动玩法,获取该套考试的资源,以助力形式来获取更多客户线索。
【活动门槛】客户需要邀请一定数量的好友帮忙砍价,达到教培机构设置的人数后,客户可以获得该套资源。
「考试」的作用:
• 「考试」功能适用于各种学习场景:打卡、课程、练习、测试等;
• 支持教培机构重复使用同一套试卷资源,设计不同的营销玩法;
• 支持防作弊机制,保证考试效果落到实处,真实检测客户学习效果;
• 「考试」功能具有不同的考试类型和模式,支持专属答题报告和考情分析,助力教培机构借助考试数据做好精细化运营;
• 借助「考试」来设计招生获客活动,获取客户线索,从而进行转化,变相降低获客成本。
教培机构如何利用各种渠道推广考试及课程也决定着考试活动的效果。使用考试/课程/活动等专属页面的链接/二维码/小程序码等方式在各个渠道进行推广活动,客户直接访问链接或者扫码进入即可参加,缩短客户访问路径,提升客户体验。
仅需三步,就可以快速生成店铺任意页面的二维码!具体创建过程可以查看这篇文章哦→《页面分享“码上加速”!仅需三步,店铺任意页面二维码/小程序码快速生成!》
迅课学堂【考试】能够做到检验并掌握客户的学习效果,为后续教学资源优化提供数据支持,提高机构的竞争力,同时也可以借助【考试】来设计多种玩法,获取精准客户线索,扩大教培机构的私域流量池,降低获客成本。
科技助力,为教育提速
400-626-1086
9:00-21:00 (周一至周日)
