科技助力,为教育提速
400-626-1086
9:00-21:00 (周一至周日)
-
商务合作
- 邮箱:market@ixunke.cn
- 手机:13849083012
- 电话:400-626-1086
- Q Q:2998951582 点击交谈
- 地址:河南省郑州市郑东新区龙湖中环路与龙源西四街交汇处启迪郑东科技城15号楼508室

- 扫描二维码关注我们:迅课学堂
- 确 认
随着DeepSeek爆火,给各个行业都带来了深远的影响,也让越来越多人让DeepSeek成为工作和生活的得力助手。
作为抖音运营者,我也尝试用DeepSeek可以完成选题挖掘、生成脚本、改写文案以及数据分析等工作,实现了内容生产效率的巨大飞跃,为大家总结了满满的运营干货。
近期爆火的DeepSeek相关资料也给大家整到手了,文末有免费获取方式 ↓↓↓
DeepSeek开源免费,无论是电脑还是手机,都可以免费使用。
电脑版:网页搜索DeepSeek,打开网页注册。
手机版:手机应用商店搜索DeepSeek,下载注册。
具体怎么用DeepSeek批量生产爆款短视频,我们一起往下看吧~
在做抖音短视频选题时,可以从用户痛点、用户需求、特定场景、热点内容、数据情况、竞品账号等方面来切入。
现在只需要输入需求,借助DeepSeek就能批量生成多个选题,非常高效。
1、用户痛点选题
为了帮助目标用户在特定领域或者场景下解决某些问题,可借助DeepSeek通过用户痛点入手来设计相关抖音短视频选题,并提供解决方案或情感共鸣内容。
提示指令:
[目标用户群体] 在 [具体领域] 常见的痛点有哪些?针对这些痛点生成 10 个抖音视频选题。
列举出用户在[某种学习]过程中五个常见的痛点,并为每个痛点生成一个抖音短视频选题内容。
给DeepSeek发送指令,最好是开启“深度思考”模式(虽然有时候经常显示系统繁忙):
DeepSeek最终生成的选题如下:
2、用户需求选题
在深入了解目标用户在生活、工作、信息获取等方面的需求后,让DeepSeek围绕满足用户的这些需求来策划短视频选题,提供有价值的内容,如知识科普、经验分享、好物推荐等。
指令示例:
最近抖音上[家庭急救技巧]搜索量很高,请帮我生成5个相关视频选题。
根据抖音用户对[健康饮食]的需求,设计生成5个简单易学的[食谱视频]选题。
3、结合场景选题
从目标用户熟悉的生活场景、工作场景、社交场景入手来策划短视频选题,让用户在特定场景下更容易产生代入感,增强内容的实用性和记忆点。
指令示例:
用户在购买[电子产品]时最关注的需求是什么?从用户需求出发生成5个抖音短视频内容选题。
我是一个抖音美食博主,请结合[周末家庭聚餐]场景,生成2个美食制作短视频选题方向。
4、热点追踪选题
实时关注社会热点、娱乐新闻、网络流行趋势等,快速将热点元素融入抖音短视频选题中,借助热点的高关注度提升视频曝光度和播放量。
指令示例:
追踪最近的[热点消息],快速构思并列出可制作的抖音短视频选题,注重时效性和正向引导。
分析网上热点[热点消息],从[所在领域]的角度出发,生成5个抖音用户感兴趣的内容选题。
5、数据驱动选题
通过分析抖音平台的大数据,如热门话题榜、视频播放量、点赞评论数、用户搜索关键词等,找出用户关注度高、互动性强的内容方向,以此为依据确定选题。
指令示例:
分析抖音近一个月 [所在领域] 的热门话题数据和用户搜索关键词,给出 5 个基于数据的抖音选题。
分析过去一个月内抖音平台上关于[所在领域]短视频的观看数据和用户反馈,总结下个月的热门选题建议。
6、竞品对比选题
研究同领域抖音竞品账号的内容,让DeepSeek分析竞品选题,并找出其优势和不足,挖掘出差异化的选题方向,突出自身账号特色,吸引更多用户。
指令示例:
对比分析抖音平台 [同领域抖音竞品账号] 的内容,并为我生成差异化的内容选题。
请分析我的[竞品账号]近一个月的热门内容,并为我生成类似但更具创新性的抖音短视频选题。
7、长期选题规划
为了构建系统化的内容矩阵,我们也可以借助DeepSeek进行长期的抖音短视频选题内容规划。通过预先设定的一系列选题内容,确保内容的连贯性和可持续性。
指令示例:
我是一个[XX知识分享类]的抖音账号,目标受众是[18-30岁的年轻人],请帮我规划未来一个月的内容主题,涵盖[职场技能、职场心理等]领域。
我需要你为[XX品牌]制定Q4的抖音短视频选题日历,分别包含[双十一、双十二、圣诞节]三大节日主题,各提供2个选题。
在确定完短视频选题方向之后,还可以用DeepSeek直接快速生成高质量视频脚本,提升内容生产效率。
同时我们也可以要求DeepSeek提供完整的视频脚本,包括台词、场景、景别、运镜、BGM风格等方面的内容。
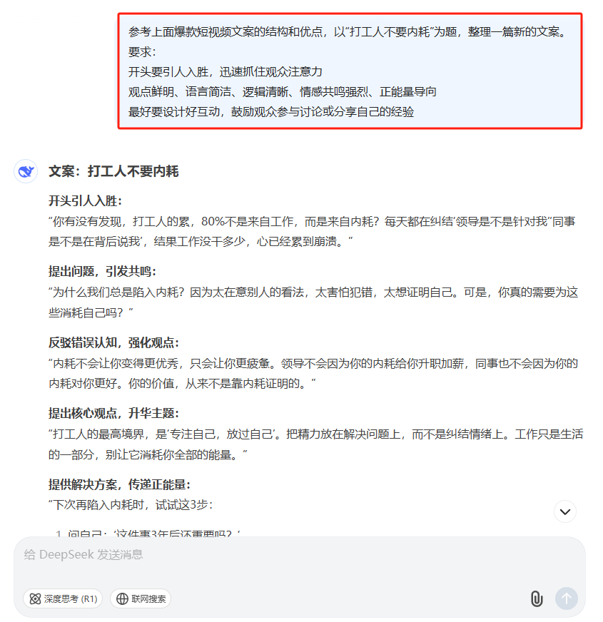
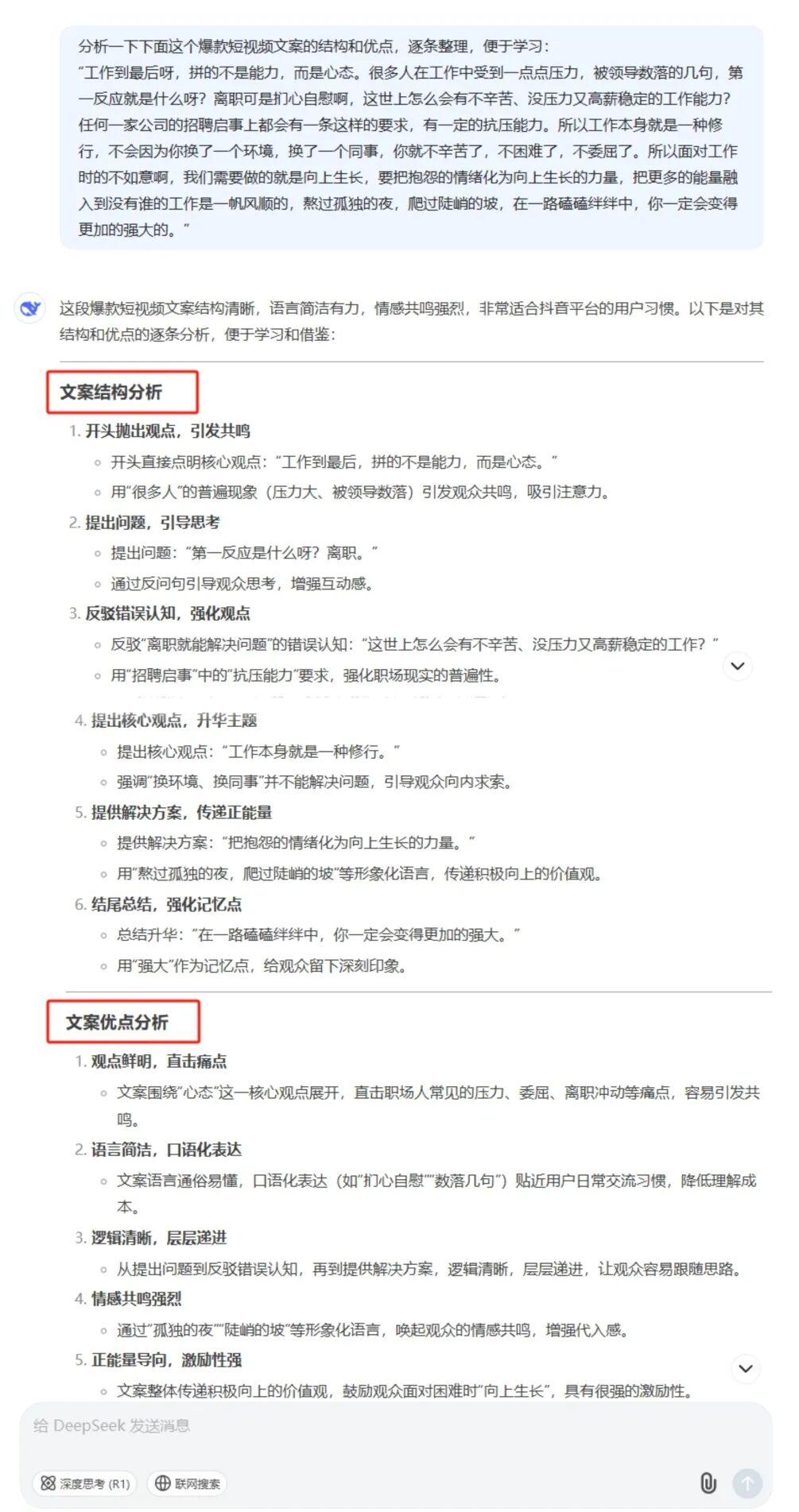
针对抖音上与自身所在赛道和目标用户一致的的爆款短视频,我们也可以将短视频文案复制下来,然后投喂给DeepSeek,让DeepSeek分析爆款文案内容的结构和优点;
再输入仿写要求并让DeepSeek自动进行文案内容仿写,优化内容吸引力。
DeepSeek也可以帮助运营者更加高效地处理和分析数据,从而优化运营策略。
通过抖音后台收集到关于播放量、互动量、粉丝用户等关键数据,输入到DeepSeek中进行处理和分析,并且生成详细的数据分析报告及运营优化策略。抖音运营者就可以基于这些内容,在抖音账号的内容方向、发布时间、粉丝经营上做出改进。
看完了上面这些,是不是发现制作抖音短视频也没那么复杂!所以强烈建议,每个在抖音创作的运营者,一定要试试用DeepSeek。
而且有了DeepSeek的助力,你会发现:爆款内容,真的可以“批量生产”!
赶紧打开DeepSeek试试吧~
DeepSeek干货资料免费领取
关注公众号【迅课运营社】
后台回复关键词“ DS ”
即可免费领取

DeepSeek干货资料如下
↓↓↓
科技助力,为教育提速
400-626-1086
9:00-21:00 (周一至周日)
