科技助力,为教育提速
400-626-1086
9:00-21:00 (周一至周日)
-
商务合作
- 邮箱:market@ixunke.cn
- 手机:13849083012
- 电话:400-626-1086
- Q Q:2998951582 点击交谈
- 地址:河南省郑州市郑东新区龙湖中环路与龙源西四街交汇处启迪郑东科技城15号楼508室

- 扫描二维码关注我们:迅课学堂
- 确 认
随着DeepSeek的广泛使用,越来越多的抖音运营者开始用DeepSeek来完成短视频创作工作。
虽然相比于其他的AI工具,使用DeepSeek不需要使用非常专业的提示词,也可以生成自己想要的内容,但依然需要大家掌握常用的提问指令和公式,从而更加高效地完成抖音短视频创作工作。
这篇文章就为大家总结了DeepSeek提问指令技巧,赶紧学起来吧~
在使用DeepSeek时,清晰的指令能够帮助AI更好地理解你的需求,从而生成更精准、更有针对性的内容。但是很多人在刚开始使用DeepSeek来做抖音短视频的选题、文案、优化等工作时,都不知道该如何提问。
所以我们整理了两种常用的提问公式:一种是从需求出发的“需求指令公式”,另一种是从人设定位出发的“人设指令公式”。
1、需求指令公式
需求指令公式=我要XXX+给XXX用+希望XXX+担心XXX
需求指令公式适用于明确表达用户的需求、目标用户群体、期望效果以及潜在顾虑。
“我要 XXXX”:明确阐述你想要达成的目标或任务,直接点明核心需求。
例如“我要写一个爆款短视频脚本”。
“给 XXXX 用”:明确需求的目标用户或使用场景,让DeepSeek了解服务对象。
例如“给18-25岁的健身小白用”
“希望 XXXX”:详细描述期望达成的效果或具备的特性,便于它针对性地给出方法。
例如 “希望针对健身入门最常见的基础问题,做出具体的原因解释”。
“担心 XXXX”:提出在完成需求过程中所担忧的问题,便于规避风险并实现目标。
例如“担心内容过于理论化,导致用户无法理解”。
总结起来就是:
“我要写一个爆款短视频脚本,给18-25岁的健身小白用,希望针对健身入门最常见的基础问题,做出具体的原因解释,担心内容过于理论化,导致用户无法理解。”
DeepSeek回答:
2、人设指令公式
人设指令公式=我是XXX+要为XXX+解决XXX+满足XXX
人设指令公式适用于先构建一个具体的自我身份,再结合目标用户和用户需求,帮助解决问题并满足特定需求。
“我是 XXXX”:设定自己的身份,有助于DeepSeek从特定角色视角理解问题。
例如 “我是一名英语短视频博主”。
“要为 XXXX”:说明服务对象,让DeepSeek知晓目标受众群体的特点。
例如 “要为英语口语学习者制作一个短视频”。
“解决 XXXX”:阐述需要解决的问题或痛点,DeepSeek 便可据此提供内容策划思路。
例如“解决他们英语口语发音不标准的问题”。
“满足 XXXX”:表明短视频需求,便于DeepSeek能围绕该需求给出视频风格、内容呈现等方面的建议。
例如“满足内容有干货、口语化的要求”。
总结起来就是:
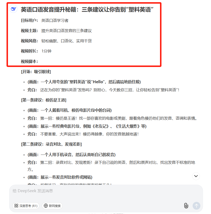
“我是一名英语短视频博主,要为英语口语学习者制作一个短视频,解决他们英语口语发音不标准的问题,请给出三条建议,满足内容有干货、口语化的要求。”
DeepSeek回答:
这两种指令都是可适用于很多场景的内容创作,除了短视频脚本外,还可以用于选题策划、活动方案、小红书文案等等。
DeepSeek除了在文本生成上有很强的创作能力,它在对话中也很厉害,不仅可以进行多轮对话,而且有很厉害的“任意语言转换能力”和“意图和情感理解能力”。
这也就是说,我们不一定非要让DeepSeek一次性生成全部的内容,这样生成的内容未必是最满意的,而是可以通过与DeepSeek对话,分步骤来生成想要的内容。
分步提问的好处就在于,你不仅可以引导DeepSeek内容生成的思路,并且还能随时对DeepSeek生成的内容进行取舍和调整,不必等到所有内容生成完毕,再去一一修改。
DeepSeek分步提问指令可以按照“基本框架生成->具体内容填充->内容整合优化”的步骤进行。
比如我想写一个“新手做自媒体避坑指南”的短视频脚本:
第一步,DeepSeek先搭建基本的框架。
提问指令:帮我写一个“新手做自媒体避坑指南”的提纲,简要概括3大痛点+解决方案
第二步:在确认基本的思路框架没有问题的前提下,对框架内容进行自动填充,生成一个短视频文案脚本。
提问指令:按照上面的框架思路,生成一份短视频口播文案。
第三步:对短视频脚本进行优化,补充台词、场景、运镜、BGM等内容,让脚本更加完整,便于后续参考及拍摄。
提问指令:将上面的短视频脚本按照台词、场景、运镜、BGM风格等方面,整理成一个可直接参考拍摄的表格。
这样,分步骤来生成满意的短视频。在其中某一步DeepSeek生成的内容不够满意时,都可以让它重新生成,再继续后续的操作。
在使用DeepSeek进行抖音内容创作的过程中,还有一些指令提问技巧,更有利于DeepSeek生成高质量回答。
1、叠加条件
在提问时通过添加人群、场景、要求等多方面的限制,逐步增加或细化查询条件,缩小问题范围,以便引导DeepSeek能更精确地理解和回答问题。
× 普通提问:如何写一篇提升工作效率的短视频文案?
√ 叠加条件:如何写一篇针对职场小白、提升工作效率的、有痛点有解决方案的、时长在2分钟的短视频文案?
2、反向刺激
反向刺激是指通过提出一个问题的反面或异常情况,打破思维定式,来促使DeepSeek从另一个角度思考问题,从而提供更具创新性和洞察力的答案。
比如在做短视频选题时,就可以采用反向提问来避开红海竞争。
× 普通提问:……该做什么短视频选题?
√ 反向刺激:……哪些短视频选题已经过时?
3、迭代优化
在初次提问DeepSeek并得到答案后,可以根据它的反馈不断调整和细化问题,以获得更精确或更深入的答案。
通过这种方法可以提高问题的质量和解答的深度,比如对DeepSeek生成的短视频脚本内容进行追问。
√ 初次提问:生成一个关于健康减脂的短视频脚本。
√ 迭代优化:优化刚才生成的短视频脚本,增加一些关于健康饮食的建议。
4、深度思考
深度思考就是在提问中加入更深层次的要求,引导DeepSeek生成更具深度和思考性的内容。这里有一个技巧公式,大家可以直接使用:
√ 深度思考公式结构:问题+“请在回答的过程中加入批判性思考”或“请进行[X]轮自我反驳”。
在提问时加入此类指令,能够激发DeepSeek的深度思考模式,让它在回答问题时主动审视推理过程,从对立角度补充看法,提前预估可能的困难,从而使输出的答案更完整、更具可行性。
5、通俗表达
通俗表达简称就是“说人话”。
尤其是在短视频脚本上,更用简洁、通俗的语言表达需求,避免复杂的术语或模糊的描述,让大家一听就懂。
× 复杂提问:生成一个关于减脂的视频脚本,内容需要涵盖代谢率、卡路里消耗等概念。
√ 通俗表达:生成一个关于减脂的视频脚本,简单解释怎么才能瘦下来,一定要口语化。
6、人物模仿
Deepseek有超强的分析与模仿能力,可以指定它模仿特定人物的语气和风格,可以增加内容的趣味性!
× 普通提问:请生成一个关于人工智能未来的短视频口播脚本。
√ 人物模仿:请生成一个关于人工智能未来的短视频口播脚本,并模仿哆啦A梦的语气和风格进行撰写。
通过上面这些DeepSeek提问技巧,可以更高效地与DeepSeek沟通,让DeepSeek真正理解并满足你的需求,从而帮助你在抖音或其他平台上轻松打造爆款内容,开启AI创作的新篇章!
DeepSeek干货资料免费领取
关注公众号【迅课运营社】
后台回复关键词“ DS ”
即可免费领取

资料如下
↓↓↓
科技助力,为教育提速
400-626-1086
9:00-21:00 (周一至周日)
