科技助力,为教育提速
400-626-1086
9:00-21:00 (周一至周日)
-
商务合作
- 邮箱:market@ixunke.cn
- 手机:13849083012
- 电话:400-626-1086
- Q Q:2998951582 点击交谈
- 地址:河南省郑州市郑东新区龙湖中环路与龙源西四街交汇处启迪郑东科技城15号楼508室

- 扫描二维码关注我们:迅课学堂
- 确 认
随着流量红利的消失,新兴媒介渠道的层出不穷,教培机构的受众用户的注意力不断被分割,教培商家想要实现转化的难度越来越大。所以教培商家就需要一款既可以提高店铺商品销量,也可以快速实现商家用户裂变增长的工具来设计营销玩法,刺激用户主动传播,来带动商品销量。
迅课学堂|砍价功能
以助力形式,以免费价格刺激用户,
进而自发传播,口碑助力教培商家营销转化。
迅课学堂的「砍价」功能是教培商家直接让利用户的形式,鼓励用户将砍价活动信息分享到自己的社交圈,让好友进行成功砍价支持自己,以“低成本”来形成品牌传播,让教培商家的商品火爆用户的社交圈。
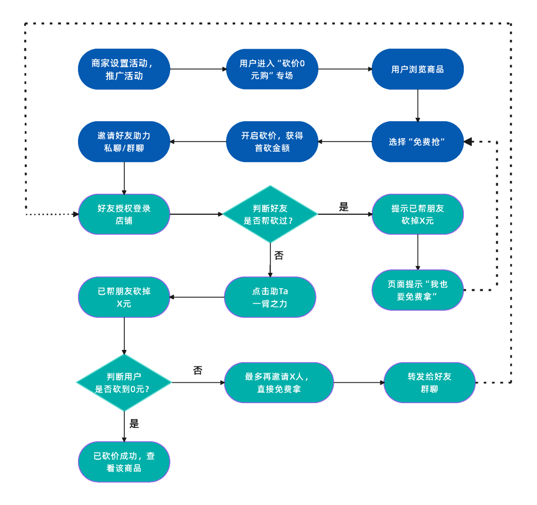
基本流程:商家设计砍价商品信息→推广活动→用户被吸引参与→邀请好友帮砍→达到设定砍价人数后→用户获得查看商品权限(题库、班级、课程等对应资源)。
商家进入后台,点击营销工具,选择砍价管理,添加“砍价活动,设置活动名称、资源有效期、好友砍价次数、砍价金额、砍价时效、活动时间、分享文案、资源选择”等信息的设置。
需好友砍价次数:用户需要找几位好友帮砍。
砍价时效:在活动期间,用户从首刀砍价开始的N个小时内未能砍成,系统自动取消此次砍价。
用户看到砍价活动,感兴趣参与活动,自己可以先砍掉一部分金额,然后转发给自己的好友让其帮砍,帮砍人数达到设定值时,用户可以直接获得商品(题库、班级、课程等对应资源)。
砍价记录:用户转发给自己的朋友后,好友成功帮砍后,可以直接在砍价活动页面查看到帮砍记录。
在线上流量如此“贵”的时代,教培商家如何借助“砍价活动”快速实现用户增长的?
借助参与者的社交圈扩大商品传播,直接引导分享,一方面可以提高商品销量,另一方面实现用户裂变增长。
结合价格优惠、高价值点和用户痛点等文案和诱饵设计来吸引用户的兴趣,浏览活动信息。
用户看到砍价活动,感兴趣参与活动,进而产生裂变分享。
用户想要以免费获得商品,需要分享到自己的社交圈,让好友帮忙砍价助力。
助力用户不止可以帮助好友砍价,也可以自己发起砍价,再邀请好友帮忙,进而获得产品。
教培商家可直接设置砍价人数,用户邀请助力人数达到设定值,就可免费获得产品。
迅课学堂的砍价0元购的玩法是可以满足多种运营场景:
设计砍价活动,本质上就是一种免费、高价值的促销形式,可以借助这个营销玩法触达覆盖到尽可能多的潜在用户,更好的帮助教培商家卖出商品,快速出单,提高商品销量。
一键转发,支持发送到群聊/私聊,邀请群友/好友来帮助砍价。
砍价的基本流程就是1个客户分享传播给多个好友,增加助力用户进入商家店铺的几率,成为店铺的潜在用户,增加店铺曝光。
砍价活动可以唤醒沉睡用户,群发消息触达到老用户,对老用户来说是一种福利活动,有利于提高用户的活跃度。
商家可以设置砍价活动首次砍掉的金额,开始时候砍掉的金额非常大,会给用户一种马上就要成功的引导,实际上是必须要达到商家设定的帮砍人数,才能免费获取。
使用0元购设计砍价玩法,以低成本来获客,以高效率来拉新。
通过用户主动分享到自己的社交圈,借助自己的社交来裂变。
用户参与活动,若想要快速获得商品,就得分享给自己的好友,快速增加商品曝光,加强品牌传播。
砍价时效是商家自主设置,可以是24小时,这样会让用户形成一种紧迫感,并且在紧迫感的情况下会疯狂分享到很多群;
砍价的本质上就是按照人的聚众属性,通过用户的社交圈以朋友圈、私聊、社群等方式去邀请新用户助力。
砍价活动的主要渠道是借助微信生态来进行传播裂变的。教培商家首先要做的是了解用户的心理,精准把握用户的痛点需求,借助迅课学堂的营销功能做出自己的商品的亮点,引起用户传播。
科技助力,为教育提速
400-626-1086
9:00-21:00 (周一至周日)
